30.09.2024 15:20:49 作者:杜建伟 来源:太阳集团tyc151cc 浏览数:0
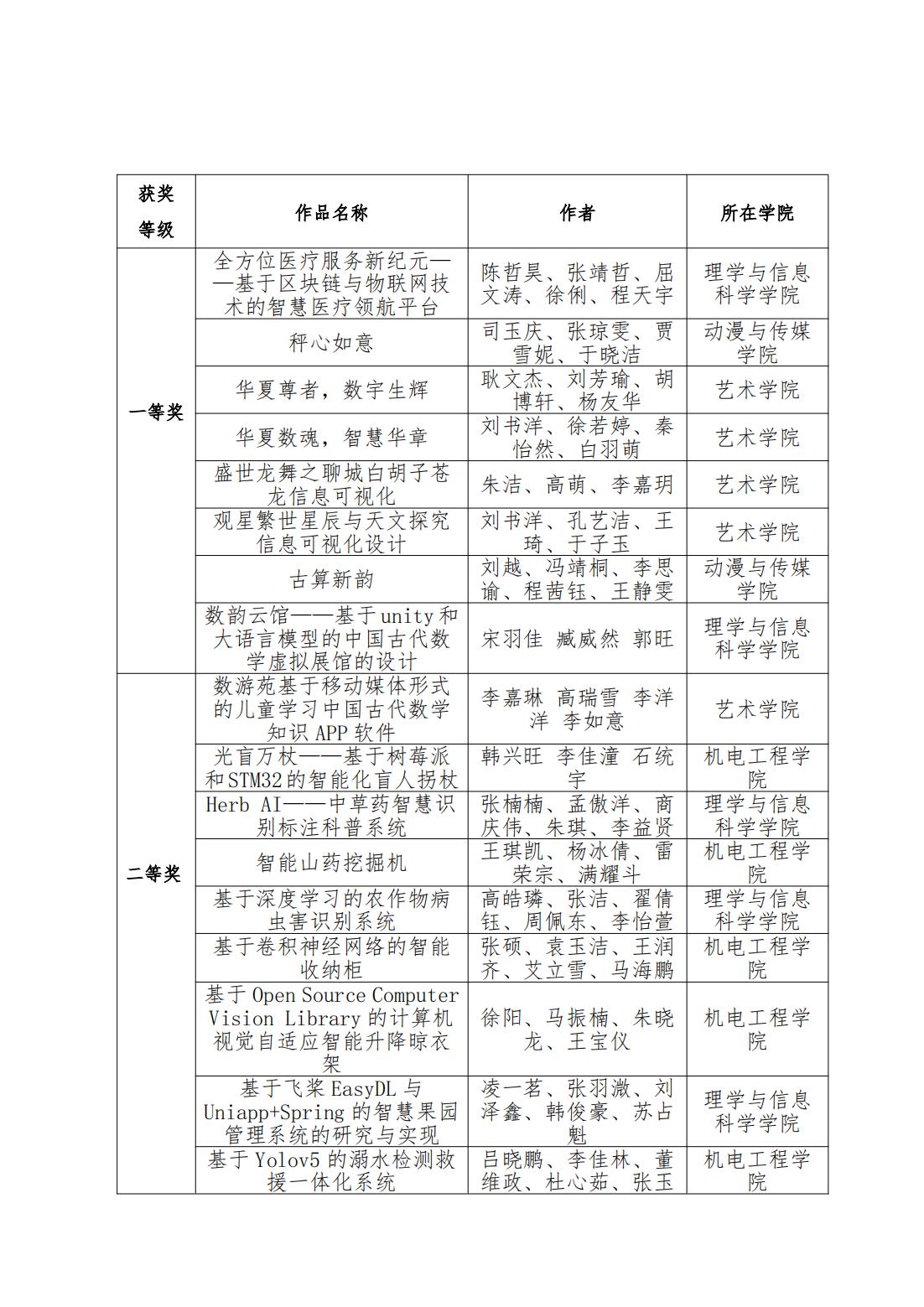
为提高老员工运用专业技能解决实际问题的综合实践能力,培养其创新能力及团队合作意识,造就更多的德智体美劳全面发展的创新型、实用型、复合型人才,由创新创业公司主办、太阳集团tyc151cc承办的太阳集团tyc151cc数字信息设计大赛于2024年3月至9月顺利完赛。竞赛共征集作品126件,有效作品115件,共266人参加。评审专家从创意概念、表现技巧、作品主题等方面综合评价,最终评出一等奖8项,二等奖9项,三等奖5项。获奖名单见附件。
创新创业公司
太阳集团tyc151cc
2024年9月


编辑:于晓霞、董昊
责任编辑:周维维