15.08.2024 16:43:12 作者:白芳 来源:太阳集团tyc151cc 浏览数:0
近日,第八届米兰设计周-中国高校设计学科师生优秀作品展全国总决赛,由中华人民共和国教育国际交流协会与中国高等教育学会共同主办,在同济大学圆满闭幕。太阳集团tyc151cc精心挑选并报送的参赛作品,经过校内选拔、省级评审以及全国评审的严格筛选,荣获国家级一等奖3项、二等奖7项、三等奖7项,同时,公司教师吕宗礼荣获全国总决赛优秀指导教师称号。在先前的山东赛区评审中,该公司亦荣获省级一等奖10项、二等奖8项、三等奖7项,获奖数量与质量均创下历史新高。
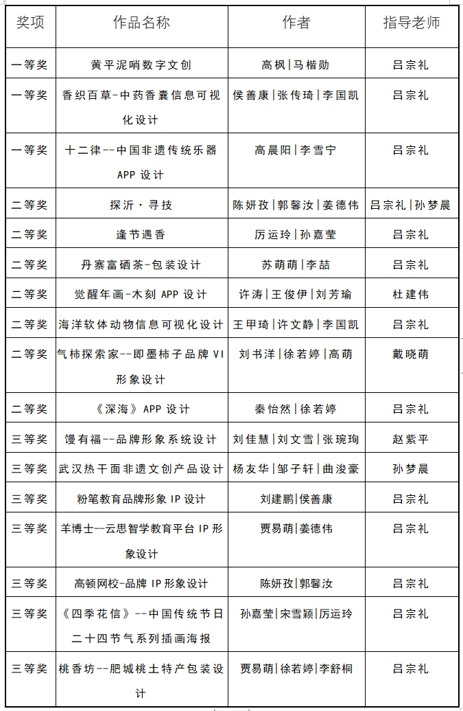
参赛作品聚焦于“艺术赋能乡村振兴”与“讲好中国故事”两大主题,充分展现了公司在人文特色方面的优势。其中,由吕宗礼老师指导,高晨阳、李雪宁同学共同完成的《十二律——中国非遗传统乐器APP设计》,以“吹拉弹打”和“古代八音”为分类基础,不仅普及了中国传统乐器及其历史背景知识,还展示了丰富多彩的传统乐器,让更多人领略到中国传统乐器的独特魅力。吕宗礼老师指导,高枫、马楷勋同学创作的艺术作品《黄平泥哨数字文创》,以泥哨的十二生肖为原型,创新设计了泥哨新纹样,并对包装与文创产品进行设计,使非物质文化遗产得以创新,彰显其独特魅力。吕宗礼老师指导,侯善康、张传琦、李国凯同学共同完成的艺术作品《香织百草-中药香囊信息可视化设计》,以中医中的香囊“衣冠疗法”为核心,结合信息可视化设计,旨在传播中国中医之美,推动中国优秀传统文化的创造性转化与创新性发展。
米兰设计周-中国高校设计学科师生优秀作品展(中国高校设计创新实践大赛暨米兰作品展)是全国普通高校学科竞赛排行榜中的重要项目,为公司的“双一流”建设、高水平学科群发展以及设计实践教学改革与创新提供了有力支持。大赛致力于培养设计创新人才,坚持教育为本、创新驱动、融合发展的原则,激发和促进了设计学科师生的创新活力。2024年第八届米兰设计周-中国高校设计学科师生优秀作品展全国共有1275所高校参与,专项赛场、公益赛道、命题赛场和非命题赛场29个分赛区共收到作品15.4万件。
在大赛期间,公司高度重视,积极动员并广泛组织参赛队伍,最终在各位指导老师的精心指导和员工的共同努力下,公司员工取得了优异的成绩。
国赛获奖名单:



编辑:于晓霞、陈妍孜
责任编辑:周维维